建設現場から大量に発生する「建設発生土」が、その後どこへ運ばれ、どのように処理されているか、ご存知でしょうか。過去に建設発生土はトレーサビリティが確保されておらず、不法投棄やずさんな管理が横行していました。令和3年7月に熱海で発生した土砂災害の一因になったと指摘されています。こうした背景を受け、令和6年6月より、建設発生土を搬出した際には、元請業者が搬出先の管理者に土砂受領書を求め、その内容と計画が一致するかを確認し、土砂受領書を5年間保存することが義務化されました。
今回は土砂受領書について、概要や取り扱い方法、実際の記述例などを徹底的に解説します。
この記事はこんな読者におすすめ
- 土砂受領書という言葉は知っているが、詳しい内容を知らない方
- 土砂受領書の取得方法や管理方法を知りたい方
- 土砂受領書を運用しようと考えている方

お役立ち資料
「再生資源利用促進支援サービス」のポイントを1冊にまとめました
再生資源利用促進支援サービスの概要や業務を効率化する具体的な方法をご紹介します。
PDFで詳しく見る
1. 土砂受領書とは
土砂受領書とは、建設現場から搬出された土砂を、最終処分先や一時保管施設が確実に受け取ったことを証明する書類です。土砂受領書の交付・保管が義務化された目的は、資源の有効な利用の促進に関する法律(資源有効利用促進法)に基づき、建設発生土の排出から受け入れまでの流れを明確にすることです。
資源有効利用促進法は、事業者によるリサイクル対策を強化するとともに、廃棄物の発生を抑制し資源の再利用を促進するために制定された法律です。
建設発生土は、廃棄物の処理及び清掃に関する法律(廃棄物処理法)上の「廃棄物」には該当しません。適切な処理をおこなえば、埋め立て材や盛土材、あるいは道路工事の路盤材など、さまざまな形で再利用できる貴重な「建設副産物」です。しかし、建設発生土は管理を怠ると不法投棄されてしまうことも少なくありません。不法投棄は、土壌汚染や地下水汚染、景観の破壊といった深刻な環境問題に直結する可能性もあります。
過去には、発生した土砂が違法に最終処分場へ搬入されたり、許可のない土地へ不法投棄されたりしたケースが後を絶ちませんでした。このような不適切な管理が、甚大な被害をもたらした令和3年7月の熱海市伊豆山土石流災害の一因と指摘されています。
こうした事態を背景に法改正が行われ、土砂を搬出する元請業者が搬入先から土砂受領書を確実に受領し、そのトレーサビリティを確保する管理体制が求められるようになりました。
これにより、土砂の移動履歴が明確になり、以下のようなメリットが生まれます。
- 不法投棄の防止:土砂の最終処分先が明確になるため、不適切な場所への搬出を根本から防ぐことができます。
- コンプライアンスの遵守: 法令に基づいた適正な処理をおこなうことで、企業の信頼性向上につながります。これは、公共工事の入札参加資格や民間発注者からの評価にも影響します。
- トラブル回避と責任の明確化: 搬入先との間で認識のずれがなくなり、スムーズなやり取りが実現します。万が一、後から土砂の処分について問題が発生した場合でも、移動履歴が明確であるため、責任の所在を速やかに特定できます。
土砂受領書は、単なる事務手続きではなく、建設現場の健全な運営と、環境保全を支える重要な役割を担っています。

お役立ち資料
PDFで詳しく見る
2. 土砂受領書の取扱方法
建設現場から発生した土砂の行方を明確にする土砂受領書は、その適切な取り扱いがコンプライアンス遵守の鍵となります。土砂受領書の作成から保管までの流れについて、建設現場で採用される主な2つのパターンを解説します。
パターン①:建設現場から直接、最終処分場へ搬入する場合
建設発生土を直接、最終処分場へ搬入するパターンです。
【土砂受領書作成と交付のタイミング】
土砂が最終処分場に到着すると、処分場の管理者が、運ばれてきた土砂の種類と量を目視と運搬伝票で確認します。この確認が完了した時点で、最終処分場の管理者が土砂受領書を作成し、運搬業者を通じて元請業者に速やかに交付します。
【保管】
元請業者は、交付された土砂受領書を工事完了日から5年間、保管する義務があります。この書類は、行政による立ち入り検査や監査があった際に、提出を求められる重要な書類です。紙媒体で保管する場合は紛失や劣化に注意し、スキャンして電子データで管理することも推奨されます。
パターン②:ストックヤードを経由する場合
建設発生土を国土交通大臣の登録を受けたストックヤードを経由するパターンです。
【土砂受領書作成と交付のタイミング】
土砂を運搬業者がストックヤードに搬入した時点で、ストックヤードの管理者が土砂受領書を作成し、元請業者に交付します。この段階で、元請業者の一次的な義務は完了します。
【ストックヤードから最終処分場への流れ】
ストックヤードに集積された土砂は、その後、最終処分場や別の現場へ搬出されます。この際、ストックヤードの管理者が新たな運搬伝票と土砂受領書を作成し、最終処分場との間でやり取りします。最終処分場から交付された土砂受領書は、ストックヤード管理者が保管する義務を負います。
【元請業者の保管】
元請業者は、ストックヤードから交付された土砂受領書を5年間保管する義務があります。この仕組みは、土砂の搬出先を把握しつつ、元請業者の管理負担を軽減する目的があります。
ストックヤードを経由することで元請業者は最終搬出先までの確認が不要となります。

お役立ち資料
PDFで詳しく見る
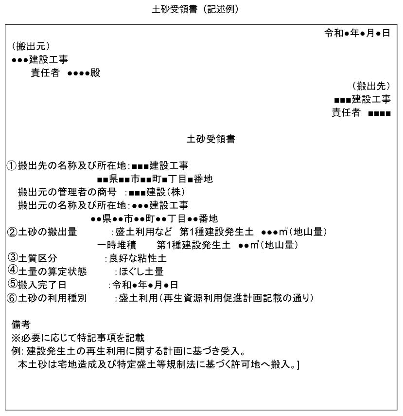
3. 土砂受領書の記述例
土砂受領書に決まった様式はありませんが、行政指導に基づき、必ず記載すべき項目がいくつかあります。主な記載事項は以下の通りです。
- 搬出先の名称
- 搬出先の管理者の称号、名称又は氏名
- 搬出元の名称
- 土砂の搬出量
- 土質区分:土砂の種類や性質(例: 「礫質土」「砂質土」「粘性土」など)
- 土量の算定状態:地山量(自然な状態の土の体積)、締固め量(締め固めた土の体積)、ほぐし土量(掘削で緩んだ土の体積)のいずれか算定根拠を明確にして体積を記載する
- 搬出完了日
- 土砂の利用種別(盛土利用等又は一時堆積)
これらの項目の情報が漏れていたり、不正確だったりすると、書類としての有効性が認められない可能性があります。

記述時のチェックポイント
1 工事名、現場住所
どの現場(搬出元)から発生した土砂を、どの場所(搬出先)へ搬出したのかを正確に記載することが必須です。特に複数の現場を管理する企業は、工事名を略さず、正式名称で記載することで混乱を防げます。
2 土砂の搬出量
搬入された土砂の量を正確に記載します。原則、地山量で記載するのが望ましいとされています。ただし、仮置きの場合は検測した体積による「ほぐし土量」流用先等で転圧をおこなう場合は仕上がり後の「締固め量」を受領した土量を記載することも可能です。
3 土質区分
土質区分とは、土砂の性質を示す項目で、例えば「礫質土(れきしつど)」「砂質土」「粘性土」などがあります。これにより、土の性質を正確に把握し適切に管理することが可能となります。土質区分は、土砂の再利用性や処分方法を判断する上で非常に重要です。
4 土量の算定状態
土砂の体積を測定した状態を記載します(例: 地山量、締固め量、ほぐし土量)。
記載された算定状態が、実際に土量を計測した方法と一致していることを確認してください。これにより、土量の信頼性が確保され、関係者間での誤解を防げます。
5 搬出完了日
土砂の搬出が完了した日付を記載します。搬出完了日は、受領書の発行時期や保存期間の起算日にも関わります。速やかに受領書を交付し、この日付を正確に記録してください。
6 土砂の種別
土砂の利用目的を記載します(例: 盛土利用、一時堆積)。
利用種別は、その土砂がリサイクルされるか、埋め立てられるか、一時的に保管されるかを示す重要な情報です。特に再生利用を促進するためにも、具体的な用途を記載し、その利用が適切に行われることを確認する必要があります。
紙の書類は紛失や劣化のリスクがあります。スキャンしてPDF化したり、クラウドサービスで管理したりすることで、安全かつ効率的に土砂受領書を保管できます。

お役立ち資料
PDFで詳しく見る
関連するお役立ち資料のダウンロード




